如何提高多缸液压圆锥破碎机的产能?需要注意哪些问题?

如何提高多缸液压圆锥破碎机的产能?需要注意哪些问题?

发布日期:2022-02-25 来源:VANGUARD 浏览次数:0
多缸液压圆锥破碎机可以破碎各种中等硬度或者中等硬度以上的物料,其成品粒形好,粒度均匀,细粉含量少,广泛应用于金属矿山、冶金工业、建筑工业、水泥工业、沙石行业等项目中。但是,也有很多客户反馈,即使是满腔的情况下,产能也还是不够高,不能达到理想状态。本文就在保证矿石粒度的前提下,对如何提高破碎机的产能做一下介绍,希望能对大家有所帮助。

圆锥破碎机

圆锥破碎机

一、给料方面

1、充分给料
多缸液压圆锥破碎机破碎物料时,应充分给料,满腔运行,物料从进料口进入破碎腔后,因受到偏心轴和轧臼壁的相互冲击挤压、研磨、揉搓作用而破碎。少量给料不但不会减轻破碎机的负担,反而会使其产量受损,粒型不佳,产生不利的影响。
2、均匀给料

给料时应均匀给料,避免出现大粒径石料集中于一侧,小粒径石料集中在另一侧的情况。多缸液压圆锥破碎机均匀给料会使物料受力平衡,可以使破碎机平稳地工作。一旦给料不均匀,由于容积密度异常增大,小粒径石料集中的一侧容易发生压实、堵料,造成调整环跳动。面对堵料引起的调整环跳动,运行操作人员将被迫增大排料口参数,造成产品粒径增大。长此以往,也会造成调整环损坏等问题,造成更大的生产损失。

多缸液压圆锥破碎机

多缸液压圆锥破碎机

3、粒度均匀
进料粒度不均匀会严重影响设备的工作能力,会严重降低生产能力,产品粒度达不到应有的要求。因为当物料粒度几何尺寸相差很大时,小物料会保护大物料不被破碎,多缸液压圆锥破碎机破碎腔的物料粒度偏析严重,即细粒保护现象,投入的物料不能被完全破碎,从而造成出料不匀。所以,破碎物料时,应保证给料的粒度均匀。

二、排料方面

多缸液压圆锥破碎机的闭边排料口尺寸会直接影响产量。通常情况下,闭边排料口尺寸越大,多缸液压圆锥破碎机的产量也就越大,但是产品中的针片状物料的含量增大;反之,闭边排料口尺寸越小,多缸液压圆锥破碎机的产量也会变小,但破碎产品的质量相对会好一些。为保证多缸液压圆锥破碎机的产量和料型,有效提高碎矿效能,操作人员应及时发现闭边排料口尺寸变化,精准调控。

多缸液压圆锥破碎机

三、润滑方面

多缸液压圆锥破碎机在运行过程中,相互接触又有相对运动,其表面之间会产生摩擦。这些摩擦功转化为热量,对机器运行不利,降低产能,摩擦又是零件磨损的根源之一。因此,及时改善零件表面的摩擦状况,对多缸液压圆锥破碎机进行合理润滑可以有效提高工作效率,还可以延长使用寿命。在这一环节中,在确保油量和油质的前提下,对油泵的运转进行认真检查,定期清洗除垢器和检查各种滤芯是否需要更换,检查回油滤网上是否有铜屑等等,应经常保持润滑系统油路畅通,清洁油质,做到不渗不漏,确保破碎机的正常运行。

圆锥破碎机

圆锥破碎机

四、检修方面

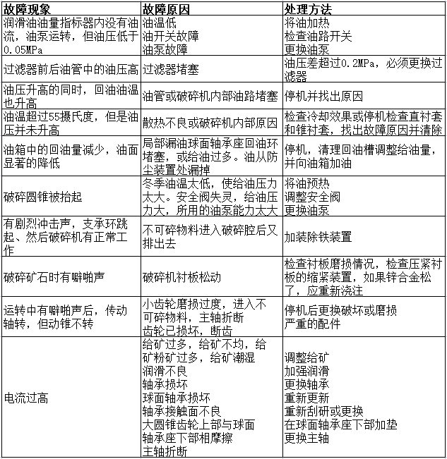
多缸液压圆锥破碎机的维护保养是一项极其重要的经常性的工作,若破碎机时常损坏,也会直接降低产能。在实际的生产过程中,或多或少会出现一系列的问题,专业人员应做好日常的操作、检修、保养等工作,降低因设备故障停工而造成的经济损失。在此列举几个多缸液压圆锥破碎机常见的故障现象,原因及解决方法,视具体情况具体分析解决。

圆锥破碎机

多缸液压圆锥破碎机破碎比大、效率高、功耗低、产品粒度合格率高,在各大矿区和石料场中均得到广泛应用。在实际生产的过程中,望大家加足马力生产,有效提高产能,创造更高利润。

在线咨询
方案设计
免费通话

全国免费服务热线
17513351888

关注我们

扫一扫
关注我们